Форум программистов, компьютерный форум, киберфорум
C# для начинающих
Войти
Регистрация
Восстановить пароль
Блоги Сообщество Поиск Заказать работу  
 
Рейтинг 4.75/4: Рейтинг темы: голосов - 4, средняя оценка - 4.75
0 / 0 / 0
Регистрация: 21.10.2018
Сообщений: 15

Вычислить значение функции

21.10.2018, 13:25. Показов 683. Ответов 1
Метки нет (Все метки)

Студворк — интернет-сервис помощи студентам
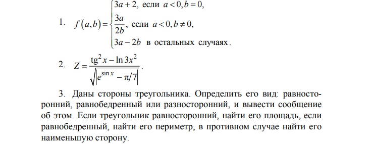
Здравствуйте! Помогите пожалуйста с заданием!!! Мне нужно написать программы: В первой программе вычислить значение функции, используя условную операцию «?:».
Во второй программе вычислить значение по указанной формуле, используя функции математической библиотеки. В третьей программе использовать вложенный условный оператор.
https://pp.userapi.com/c851216... 9ScvPE.jpg
0
Programming
Эксперт
39485 / 9562 / 3019
Регистрация: 12.04.2006
Сообщений: 41,671
Блог
21.10.2018, 13:25
Ответы с готовыми решениями:

Вычислить значение функции и вывести на печать значения функции и аргументов
Уважаемые программисты, Я новенький на вашем форуме, так что извините, если что не так. Помогите с таким заданием : Вычислить...

Вычислить значение функции заданной графически и составить таблицу значений этой функции
Доброго дня всем, очень необходима ваша помощь, нужно: Написать программу, которая по введенному значению аргумента вычисляет значение...

Вычислить значение функции F
Всем привет! Кто может помочь составить код на языке С# к данной функции : Вычислить и вывести значение функции F: {ax^2+b...

1
21.10.2018, 13:27
 Комментарий модератора 
Читайте правила форума.
5.16 Запрещено создавать темы с множеством вопросов во всех разделах, кроме разделов платных услуг. Один вопрос - одна тема.
5.18 Запрещено размещать задания и решения в виде картинок и других файлов с их текстом.
Эта тема закрыта.
0
Надоела реклама? Зарегистрируйтесь и она исчезнет полностью.
inter-admin
Эксперт
29715 / 6470 / 2152
Регистрация: 06.03.2009
Сообщений: 28,500
Блог
21.10.2018, 13:27
Помогаю со студенческими работами здесь

Вычислить значение функции
y=\begin{cases} a*x+b*cos\,x & \text{ , } x \lt 0.5 \\ b*x^2+c*sin\,2x & \text{ , } 0.5 \le x \lt 1 \\ c*x^2+a*ln\left|x+a*x...

Вычислить значение функции
Привер ввода using System; namespace симв_выбор { /* Введите символ. Преобразуйте его к знаковому типу. Если результат отрицательный...

Вычислить значение функции
Вычислить значение функции с использованием инструкции цикла for. Проект - консольное приложение. Необходимые данные: а=2.8,b=0.81. Сама...

Вычислить значение функции
Обчислить значение примера : y= ctgx + sin sin x / x^4

Вычислить значение функции
Вычислить значение функции F по соответствующим еѐ выражениям. При получении в знаменателе нуля дать соответствующее сообщение.


Искать еще темы с ответами

Или воспользуйтесь поиском по форуму:
2
Закрытая тема Создать тему
Новые блоги и статьи
SDL3 для Desktop (MinGW): Рисуем цветные прямоугольники с помощью рисовальщика SDL3 на Си и C++
8Observer8 17.03.2026
Содержание блога Финальные проекты на Си и на C++: finish-rectangles-sdl3-c. zip finish-rectangles-sdl3-cpp. zip
Символические и жёсткие ссылки в Linux.
algri14 15.03.2026
Существует два типа ссылок — символические и жёсткие. Ссылка в Linux — это запись в каталоге, которая может указывать либо на inode «файла-ИСТОЧНИКА», тогда это будет «жёсткая ссылка» (hard link),. . .
[Owen Logic] Поддержание уровня воды в резервуаре количеством включённых насосов: моделирование и выбор регулятора
ФедосеевПавел 14.03.2026
Поддержание уровня воды в резервуаре количеством включённых насосов: моделирование и выбор регулятора ВВЕДЕНИЕ Выполняя задание на управление насосной группой заполнения резервуара,. . .
делаю науч статью по влиянию грибов на сукцессию
anaschu 13.03.2026
прикрепляю статью
SDL3 для Desktop (MinGW): Создаём пустое окно с нуля для 2D-графики на SDL3, Си и C++
8Observer8 10.03.2026
Содержание блога Финальные проекты на Си и на C++: hello-sdl3-c. zip hello-sdl3-cpp. zip Результат:
Установка CMake и MinGW 13.1 для сборки С и C++ приложений из консоли и из Qt Creator в EXE
8Observer8 10.03.2026
Содержание блога MinGW - это коллекция инструментов для сборки приложений в EXE. CMake - это система сборки приложений. Здесь описаны базовые шаги для старта программирования с помощью CMake и. . .
Как дизайн сайта влияет на конверсию: 7 решений, которые реально повышают заявки
Neotwalker 08.03.2026
Многие до сих пор воспринимают дизайн сайта как “красивую оболочку”. На практике всё иначе: дизайн напрямую влияет на то, оставит человек заявку или уйдёт через несколько секунд. Даже если у вас. . .
Модульная разработка через nuget packages
DevAlt 07.03.2026
Сложившийся в . Net-среде способ разработки чаще всего предполагает монорепозиторий в котором находятся все исходники. При создании нового решения, мы просто добавляем нужные проекты и имеем. . .
КиберФорум - форум программистов, компьютерный форум, программирование
Powered by vBulletin
Copyright ©2000 - 2026, CyberForum.ru